活性氧(Reactive oxygen species, ROS)是生命活动的重要信号。ROS通过调节细胞内的信号传导介导细胞分裂、细胞分化和细胞功能转变等诸多生物学过程,从而维持细胞和组织稳态。细胞内的 ROS 主要来源于线粒体和 NADPH 氧化酶。但高浓度的ROS对蛋白质,脂质和DNA造成氧化损伤,导致细胞死亡、细胞衰老以及基因组不稳定性等后果。ROS也在癌症进程中调节多种细胞信号通路,与细胞转化、肿瘤微环境构建、侵袭及癌症转移密切相关。因此,许多抗癌药物是通过诱导细胞内活性氧产生或者抑制细胞内的抗氧化酶系统来发挥抗肿瘤作用。近年来的许多研究表明一些抗癌治疗产生的细胞氧化压力与周期阻滞密切相关,其中电离辐射诱导G2/M期阻滞后可导致活性氧升高,线粒体累积。因此深入研究细胞周期阻滞与氧化应激和线粒体之间的关系,对阐明诱导细胞周期阻滞药物的抗肿瘤作用机制具有重要意义。
2021年11月12日,国际学术期刊Oncogene在线发表了邵常顺教授团队最新研究成果“Disrupted mitochondrial homeostasis coupled with mitotic arrest generates antineoplastic oxidative stress”。该研究表明细胞周期进程和线粒体稳态存在相互依赖与协调关系,线粒体稳态的破坏以及随之产生的氧化压力可能是纺锤体毒性抗癌药物的抗肿瘤作用的机制。
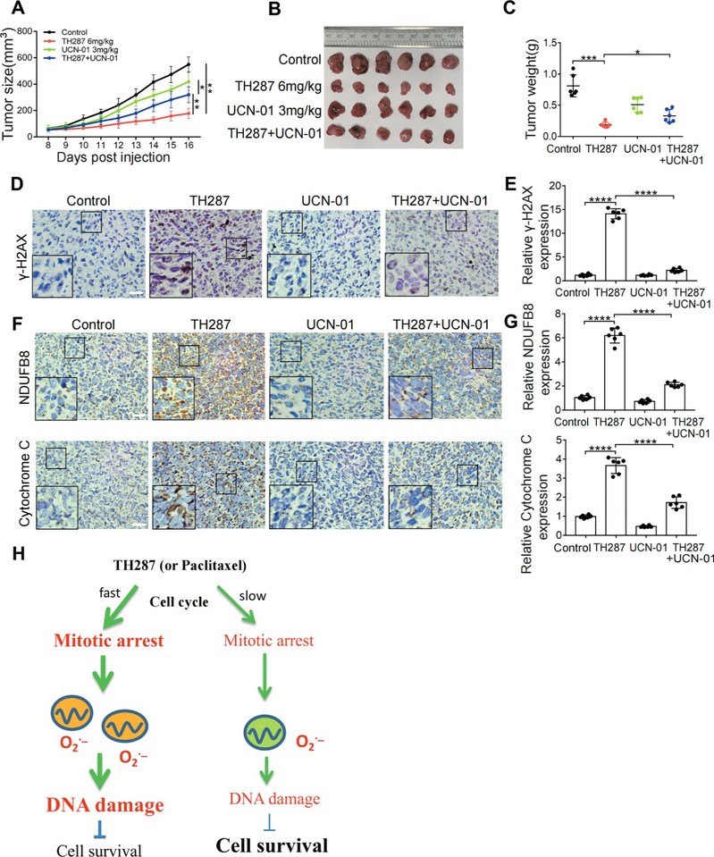
研究发现紫杉醇等抗微管药物在诱导癌细胞阻滞于有丝分裂的分裂期(M)期后,随之发生线粒体累积,但这些线粒体功能有缺陷,表现在跨膜点位下降,线粒体蛋白乙酰化升高,细胞糖酵解水平升高。线粒体释放的大量活性氧最终导致DNA氧化损伤从而影响细胞存活和增殖。因此,M期阻滞偶连的线粒体氧化应激反应可能是介导放疗和抗癌药物抗肿瘤作用的重要机制。
为了进一步研究细胞周期进程和线粒体稳态维持间的关系,团队通过破坏细胞周期检查点蛋白(CHK1)的功能、诱导线粒体自噬以及阻断线粒体生物发生等手段处理细胞,发现上述处理均可减慢细胞周期进程,相应的减少了M期阻滞的发生,并减少了线粒体累积,降低了线粒体活性氧的产生,降低了DNA氧化损伤,增加细胞存活。说明细胞周期进程也需要线粒体的适量存在。
本工作与山东大学实验畸形学教育部重点实验室龚瑶琴教授等合作完成,博士研究生郝晓荷为论文第一作者,国重室邵常顺教授为论文的通讯作者。该论文得到国家自然科学基金以及放射医学与辐射防护国家重点实验室课题的资助。文章DOI:10.1038/s41388-021-02105-9。


