光敏剂作为一类肿瘤局部治疗抗肿瘤药物,具有选择性好、毒副作用小、无耐药性、以及免疫激活效应强等特点,对原发肿瘤的治疗具有显著优势。但如何发展具有抗复发和抗转移作用的光敏剂成为当前光敏剂药物研发面临的新挑战。近年来,苏大放射医学与辐射防护国重室的靶向放射性药物创新与转化中心陈华兵教授团队通过纳米载体调控光敏剂的“铂配位”、J-型有序聚集以及共轭结构等,有效增强了光敏剂的光转换效率,实现了高效的原发肿瘤光热、光动力协同治疗作用(Adv. Mater., 2016, 28, 10155; Adv. Mater., 2017, 1606690; Adv. Mater., 2018, 1801216)。最近,团队在上述基础上进一步发展了多碘化自组装光敏剂,通过优化其光热转换系数和单线态氧量子产率,有效调控了光敏剂的光热、光动力协同治疗效应,实现了复发和转移性三阴性乳腺癌的高效治疗(Adv. Mater., 2020, 2004225,图1)。

图1 多碘化纳米光敏剂的自组装过程及其抗肿瘤作用机制
首先在光敏剂BODIPY母核结构上引入烷基链和PEG链,通过-和疏水相互作用诱导其自组装形成光敏剂胶束(~24nm,图2A)。该胶束具有显著的肿瘤靶向性、肿瘤深部渗透能力和胞内ROS转运效率。进一步通过多重碘原子优化光敏剂的光转换行为,提升其光动力、光热治疗的协同治疗指数,从而显著抑制乳腺癌的复发与转移,并降低光治疗的氧依赖性(图2B)。

图2 多重碘原子修饰的BODIPY及由-、疏水相互作用介导形成的自组装纳米光敏剂结构图(A)及其抑制乳腺癌的复发与肺转移(B)
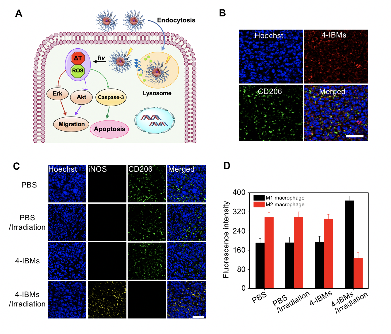
研究发现通过优化的四重碘修饰自组装光敏剂,能同时抑制多个肿瘤转移相关蛋白(如Erk、Akt等)的表达(图3),而单一光动力或光热治疗仅对其中一种转移相关蛋白产生抑制作用。同时,该光敏剂胶束还可高效产生免疫原性细胞死亡(ICD)效应,并重塑M2型肿瘤巨噬细胞为杀伤性的M1型细胞,从而协同抑制乳腺癌的复发和肺转移。

图3 自组装纳米光敏剂的抗肿瘤转移机制
该研究的意义在于,通过在自组装高分子结构中引入多重弱相互作用(如-、疏水相互作用)和重原子效应,协同调控光敏剂的靶向输送和系统性抗肿瘤活性,对高性能光敏剂的设计与开发有重要的启示作用。
参考文献:Guo, Z., He, H., Zhang, Y., Rao, J., Yang, T., Li, T., Wang, L., Shi, M. Wang, M., Qiu, S., Song, X., Ke, H., Chen, H., Heavy-Atom-Modulated Supramolecular Assembly Increases Antitumor Potency against Malignant Breast Tumors via Tunable Cooperativity. Adv. Mater., 2020, 2004225.

