2024年3月19日,骨科研究所李斌教授团队和江苏大学潘国庆教授团队合作的研究成果“Dynamic Proteinaceous Hydrogel Enables In-Situ Recruitment of Endogenous TGF-β1 and Stem Cells for Cartilage Regeneration”在Adv Funct Mater上在线发表。李斌教授团队的过倩萍老师为论文第一作者,李斌教授为论文的共同通讯作者。
关节软骨损伤是骨科最常见的疾病之一,可导致损伤/残疾,给患者带来沉重的经济和社会负担。与其他组织不同,软骨具有由单个软骨细胞和基质组成的特定解剖结构,包括II型胶原和蛋白聚糖。通常认为,软骨组织由于血管、神经和淋巴管的缺乏引起细胞增殖和迁移效果不佳,导致受损软骨难以自我修复。尽管目前已有包括微骨折、自体软骨细胞植入和骨软骨移植等技术用于软骨损伤的治疗,但这些方法的应用受到再生能力不足、供体来源有限、表型维持困难等缺点的限制。
利用组织工程工程的方法,结合生长因子、生物支架和干细胞进行软骨损伤修复是目前的研究热点。在以往常见的离体组织工程(Ex vivo tissue engineering)中,通常将干细胞/生长因子/支架在体外先培养形成可植入的软骨类似物。但该方法易受到供体组织发病率、免疫反应和细胞扩增困难等缺点的限制。相较之下,原位组织工程(In situ tissue engineering)通过在支架中负载生物活性物质指导组织内源性干细胞分化来实现修复。该策略可以克服离体组织工程中的问题,并利用机体的先天再生潜力,显示出更显著的临床转化潜力。在软骨原位组织工程中,转化生长因子β(TGF-β)因可募集干细胞募集、激活SOX9诱导II型胶原表达,达到促进软骨分化的效果,被认为是软骨局部再生的关键因子。
但现有的软骨原位组织工程中,仍然还存在几个严峻的问题:1、TGF-β的可控性问题。在大多数研究中,TGF-β是通过直接加载到生物支架中来应用的。然而,越来越多的证据表明,TGF-β在软骨修复中具有双重功能。软骨发育和稳态需要低浓度的TGF-β,而TGF-β的不当激活可能会破坏正常生理并导致主要疾病的病理生物学。如成骨细胞诱导的骨关节炎中TGF-β的过度激活会加剧软骨退化,而抑制软骨下骨中的TGF-β会缓解这种退化。表明在软骨修复过程中不受控制或过量使用外源性TGF-β可能对软骨再生产生不利影响。因此,为改善骨软骨缺损修复,必须提高TGF-β的可控性。2、内源性干细胞迁移渗透到水凝胶中的效率问题。目前在软骨原位组织工程中常用的支架多为共价交联的水凝胶,如明胶甲基丙烯酰基(GelMA),由于静态的化学共价连接,其紧凑的结构阻碍了宿主干细胞的募集/渗透、营养物质的扩散和组织向内生长,从而限制了水凝胶的修复效果。因此,需要调整水凝胶的交联方法,以提高内源性干细胞的渗透效率。
为解决这些问题,李斌教授团队及其合作者提出了通过靶向内源性TGF-β1并激发软骨先天修复能力来修复软骨缺损的策略。基于软骨和软骨下骨组织中表达大量内源性TGF-β1的特点,我们拟利用TGF-β1募集肽(HSNGLPL)募集内源性TGF-β1,以实现在安全可控的生理浓度范围内促进干细胞募集、软骨分化的目的。同时基于Au粒子与巯基间的动态可逆金属-配体作用(Au-S),利用巯基修饰的明胶(Gelatin-SH)和巯基修饰的TGF-β1募集肽(Pep-SH),通过Au的交联,构建有利于干细胞长入的动态蛋白质水凝胶(Pep-GelSH),以达到促进内源性干细胞快速募集渗透进入水凝胶中的目的(示意图)。

在本研究中,通过Au诱导的巯基明胶和巯基TGF-β1靶向肽的交联制备了动态蛋白质水凝胶(Pep-GelSH)。由于Au-S配位的可逆性,该水凝胶不仅表现出多孔结构和对细胞生长的高生物相容性,而且还具有可注射和自修复的特性,具有微创植入、易于操作的优点(图1-2)。

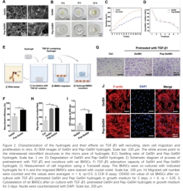
相较于无TGF-β1靶向肽修饰的动态水凝胶GelSH,Pep-GelSH在体外可显著提高对TGF-β1的募集/亲和作用。Pep-GelSH中较高水平的TGF-β1一方面可以在早期(6 h)促进BM-MSC的迁移,另一方面可以通过上调SOX9和II型胶原的表达,达到促进BM-MSC向软骨细胞分化的效果(图2-3)。

干细胞从宿主组织被募集进入生物支架中是体内启动原位修复的关键步骤,该过程不但受到支架中活性因子的影响,也直接受到支架本身特性的影响。当静态共价化学交联的GelMA水凝胶注射到大鼠骨软骨缺损部位2天后,水凝胶的结构较为紧凑,和组织的整合较差,周边内源性细胞无法快速渗透进入水凝胶内部。与之相比,不论是GelSH还是Pep-GelSH水凝胶,其结构均较为松散且对临近组织具有较好的黏附作用,其动态特性也有利于内源性细胞迁移进入水凝胶内部(图4)。尽管如此,二者所募集的内源性TGF-β1和BM-MSC有较大差别。Pep-GelSH可以在生理浓度下原位募集内源性TGF-β1,该作用在早期快速地促发内源性BM-MSC迁移到水凝胶中(图5)。与此同时,在不引入外源生物因子的情况下,Pep-GelSH从邻近组织募集的内源性TGF-β1足以刺激水凝胶中干细胞的软骨分化,并最终促进软骨修复(图6)。

该研究以激发软骨组织内在修复潜力为目标,通过构建动态水凝胶解决干细胞进入支架困难的问题、通过引入TGF-β1亲和肽募集内源性TGF-β1解决外源性TGF-β1过量/不当使用的问题。同时,构建的动态蛋白水凝胶还具有可注射、易与组织黏合的特点,可能为软骨原位再生提供一种简单可行、有效且安全的方法。
文章题目:Dynamic Proteinaceous Hydrogel Enables In-Situ Recruitment of Endogenous TGF-β1 and Stem Cells for Cartilage Regeneration
文章网址:https://onlinelibrary.wiley.com/doi/10.1002/adfm.202403055?af=R

